LC谐振放大器设计
的有关信息介绍如下:理论分析
增益控制。选用三极管作为放大的核心器件,以三分立元件构成的LC选频放大电路实现对小信号的高增益放大。每级选频放大电路后级联一电压跟随器,以此提高LC选频放大电路的Q值。作为低功耗、低噪声的三级管9018 H的带宽可以达到1GHZ,电流放大倍数可达100多,因此以此为核心放大元件构建3级的LC选频放大电路可满足增益要求。
带宽与矩形系数。本设计中选频网络采用LC并联电路。LC并联网络的谐振频率为

对于理想谐振回路,其矩形系数为1;但对于实际中的单个并联谐振回路,由于电感等效电阻R的存在,它的矩形系数远大于1,谐振曲线与理想谐振特性相差甚远。此时可以采用多级调谐放大器,增加整个系统的Q值,改良选频特性和放大能力,同时可以很容易的在RC网络中并联电阻增加通频带,大幅改善放大器的幅频特性。
单元电路设计
直流稳压电源设计。本设计以常用的三端稳压器W1117为核心稳压元件制作3.6V的直流稳压电源。电路如图3.1,图中R1为泄放电阻,R2为稳压值调整电位器,三个电容起滤波作用,两个二极管起保护作用。

衰减电路设计。本设计中的衰减器用如图所示的Л型网络实现。由衰减量为402dB,即衰减倍数N=100和特性阻抗为50,根据公式可得:R1=50*(100^2-1)/2*100=2.5KR2=50*(100+1)/(100-1)=51

LC谐振放大电路该LC谐振放大电路由三级分立元件构成的LC选频放大电路及每级后的电压跟随电路构成。其中LC选频网络中电感L为0.64—1.4uH为可调,电容为一91pF和一30pF可变电容的并联。

输出级电路为保证最大不失真电压有效值大于等于1V,采用轨到轨输出型宽带运放OPA355构成的电路作为输出级电路,电路如图

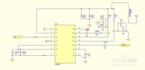
自动增益控制(AGC)电路设计AD8367工作在AGC 模式时,理想状态下控制电压范围可达45dB(-2.5dB至42.5dB),被控信号的增益随着外加控制电压V gain的增大而增大。在本系统中,由于增益控制范围要大于40dB,所以我们采用了两个AD8367级联的方法来达到增益范围要求。AGC电路分为第一级和第二级两级,其中第一级的五脚接第二级的五脚,第一级的十脚接第二级的三脚。


测试方法
测试仪器1) EE1461 DDS合成信号发生器2) TDS3014数字示波器3) PA15A型直流数字电流表
测试系统的增益特性时,保持信号源频率15.00M不变,而改变它的幅值,用示波器观察输出信号波形及幅度;测试系统的幅频特性时,保持信号源幅值不变,而改变它的频率,用示波器观察输出信号波形及幅度。整个测试过程中负载为200Ω。



